பேக்லைட் டிரைவிங் டிசைன்: டிஸ்ப்ளே ஸ்க்ரீன் தரத்தை ஒளிரச் செய்வதற்கான முக்கியமான விவரங்கள்

LCD திரைகளின் உலகில், அது ஒரு தகவல்-தெளிவான மோனோக்ரோம் திரையாக இருந்தாலும் அல்லது துடிப்பான வண்ணத் திரையாக இருந்தாலும், பின்னொளி அதன் காட்சி விளக்கக்காட்சியின் ஆன்மாவாகும். இருப்பினும், பின்னொளி ஓட்டுவது வெறுமனே "ஒளியை இயக்குவதை" விட மிகவும் சிக்கலானது. வடிவமைப்பு விவரங்களைப் புறக்கணிப்பது சீரற்ற பிரகாசம் மற்றும் சிறந்த பயனர் அனுபவத்திற்கு வழிவகுக்கும் அல்லது மோசமான காட்சித் திரையின் ஆயுட்காலம் குறைக்கப்படலாம். இந்தக் கட்டுரை பின்னொளி ஓட்டுநர் வடிவமைப்பின் அடிப்படைக் கொள்கைகளை ஆராய்கிறது, நிலையான மற்றும் நம்பகமான காட்சி தீர்வுகளை உருவாக்க பொறியாளர்களுக்கு அதிகாரம் அளிக்கிறது.

1. கான்ஸ்டன்ட் கரண்ட் டிரைவிங்: தி ஃபவுண்டேஷன் ஆஃப் பிரைட்னஸ் யூனிஃபார்மிட்டி

பின்னொளி LEDகள் நிலையான மின்னோட்ட மூலத்துடன் இயக்கப்பட வேண்டும்! "ஒரே மின்னழுத்தத்தின் கீழ் வெவ்வேறு தொகுதிகளில் சீரற்ற பிரகாசம்" என்ற சிக்கலைத் தீர்ப்பதற்கு இது மிக முக்கியமானது. LED கள் இயல்பாகவே முன்னோக்கி மின்னழுத்தத்தில் (Vf) மாறுபாடுகளை வெளிப்படுத்துகின்றன (வழக்கமான ஒற்றை-எல்இடி மதிப்பு: 2.7-3.2V). நிலையான மின்னழுத்த இயக்கத்தின் கீழ், சற்று குறைந்த Vf கொண்ட LEDகள் அதிக மின்னோட்டத்தை ஈர்க்கும், இதன் விளைவாக அதிக பிரகாசம் கிடைக்கும், அதே நேரத்தில் அதிக Vf உள்ளவை மங்கலாக இருக்கும். கான்ஸ்டன்ட் கரண்ட் டிரைவிங் ஒவ்வொரு எல்இடி (பொதுவாக 15-20எம்ஏ) மூலமாகவும் மின்னோட்டத்தை துல்லியமாக கட்டுப்படுத்துகிறது, இது மோனோக்ரோம் திரைகளில் சீரான தன்மையையும், வண்ணத் திரைகளில் துல்லியமான வண்ணப் பிரதிபலிப்பையும் உறுதி செய்கிறது.

2. நேரக் கட்டுப்பாடு: "பேய்" மற்றும் "ஃப்ளிக்கரிங்" ஆகியவற்றைத் தடுத்தல்

எல்சிடி திரை இயக்கப்படும்போது அல்லது தூக்கத்திலிருந்து எழுந்திருக்கும் போது, ​​அதன் உள் திரவப் படிகங்களுக்கு மறுமொழி நேரம் தேவைப்படுகிறது மற்றும் உடனடியாக ஒரு நிலையான காட்சி நிலையை அடையாது. இந்த நிலைமைகளின் கீழ் பின்னொளியை உடனடியாகச் செயல்படுத்துவது பயனர்கள் குழப்பமான "பேய்" அல்லது நிலையற்ற மினுமினுப்பைக் காணும். முக்கிய வடிவமைப்பு விதிகள்:

பவர்-ஆன்/வேக்-அப்: டிஸ்ப்ளே குறைந்தது 30 ஃப்ரேம்களைப் புதுப்பித்து நிலைப்படுத்திய பின்னரே பின்னொளியை இயக்க வேண்டும். பயனர்கள் நிலையான, தெளிவான ஆரம்பப் படத்தைப் பார்ப்பதை இது உறுதி செய்கிறது.

பவர்-ஆஃப்/ஸ்லீப்: வரிசையை கண்டிப்பாக கடைபிடிக்கவும்: முதலில் பின்னொளியை செயலிழக்கச் செய்யவும், பின்னர் காட்சி சிக்னலை முடக்கவும் மற்றும் காட்சித் திரையில் சக்தியைக் குறைக்கவும். இந்த வரிசையை மாற்றுவது, பணிநிறுத்தத்தின் போது அசாதாரண பிரகாசமான திட்டுகள் அல்லது "பேய்" கலைப்பொருட்களை ஏற்படுத்தும்.

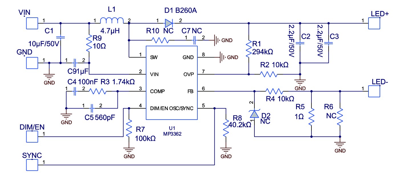
3. சர்க்யூட் டிசைன் & அளவுருக் கணக்கீடு: பாதுகாப்பு மற்றும் செயல்திறனை சமநிலைப்படுத்துதல்

பொதுவான டிரைவ் சர்க்யூட் டோபாலஜிகள் பின்வருமாறு:

ஒற்றை-எல்இடி பேரலல் டிரைவ்: நல்ல பணிநீக்கத்துடன் ஒப்பீட்டளவில் எளிமையான வடிவமைப்பு (ஒரு எல்இடி தோல்வி முழுவதையும் பாதிக்காது). இருப்பினும், மொத்த இயக்கி தற்போதைய தேவை அதிகமாக உள்ளது (எ.கா., இணையாக 8 LED களுக்கு 120-160mA @ 20mA/LED தேவை).

மல்டி-ஸ்ட்ரிங் சீரிஸ்-பேரலல் டிரைவ்: அதிக செயல்திறன், நடுத்தர முதல் பெரிய எல்சிடி திரைகளுக்கு ஏற்றது. வடிவமைப்பு பரிசீலனைகள்:

தொடர் மின்னழுத்தம்: ஒரு எல்இடி சரத்திற்கு மொத்த மின்னழுத்தம் = ஒற்றை LED Vf * தொடரில் உள்ள எண். எடுத்துக்காட்டு: தொடரில் உள்ள 8 LED களுக்கு டிரைவ் வோல்டேஜ் ≥ 3.2V * 8 = 25.6V தேவை (விளிம்பைக் கவனியுங்கள்).

இணை மின்னோட்டம்: மொத்த இயக்கி மின்னோட்டம் = ஒரு சரத்திற்கு மின்னோட்டம் * இணை சரங்களின் எண்ணிக்கை. எடுத்துக்காட்டு: இணையாக 2 சரங்கள், ஒரு சரத்திற்கு 20mA, மொத்த மின்னோட்டம் = 20mA * 2 = 40mA.

பாதுகாப்பு விளிம்புகள்: வடிவமைப்பு வெளியீட்டு மின்னழுத்தம் 36V ஐ விட அதிகமாக இருக்கக்கூடாது (பொதுவான பாதுகாப்பு கூடுதல்-குறைந்த மின்னழுத்தம் - SELV - வரம்பு). மொத்த இயக்கி மின்னோட்டம் 300mA ஐ விட அதிகமாக இருக்கக்கூடாது (சமநிலை செயல்திறன் மற்றும் கூறு தேர்வு).

முடிவுரை

பவர்-ஆஃப்/ஸ்லீப்: வரிசையை கண்டிப்பாக கடைபிடிக்கவும்: முதலில் பின்னொளியை செயலிழக்கச் செய்யவும், பின்னர் காட்சி சிக்னலை முடக்கவும் மற்றும் காட்சித் திரையில் சக்தியைக் குறைக்கவும். இந்த வரிசையை மாற்றுவது, பணிநிறுத்தத்தின் போது அசாதாரண பிரகாசமான திட்டுகள் அல்லது "பேய்" கலைப்பொருட்களை ஏற்படுத்தும்.


CNK பற்றி

2010 இல் ஷென்செனில் நிறுவப்பட்டது, CNK எலக்ட்ரானிக்ஸ் (சுருக்கமாக CNK) 2019 இல் Longyan, Fujian இல் உலகின் முன்னணி தொழிற்சாலையை விரிவுபடுத்தியது. இது காட்சிப் பொருட்களின் வடிவமைப்பு, மேம்பாடு, உற்பத்தி மற்றும் விற்பனையில் நிபுணத்துவம் பெற்ற ஒரு சிறப்பு மற்றும் புதுமையான நிறுவனமாகும். CNK ஆனது வாடிக்கையாளர்களுக்கு முழு அளவிலான செலவு குறைந்த சிறிய மற்றும் நடுத்தர அளவிலான காட்சி தொகுதிகள், தீர்வுகள் மற்றும் உலகளவில் சிறந்த தரத்துடன் சேவைகளை வழங்குகிறது. தொழில்நுட்பம் மற்றும் உயர் தரம் சார்ந்தது, CNK நிலையான வளர்ச்சியை வைத்திருக்கிறது, வாடிக்கையாளர்களுக்கு சிறந்த மற்றும் நிலையான சேவைகளை வழங்குவதற்காக செயல்படுகிறது.


விசாரணையை அனுப்பு

X
உங்களுக்கு சிறந்த உலாவல் அனுபவத்தை வழங்கவும், தள போக்குவரத்தை பகுப்பாய்வு செய்யவும் மற்றும் உள்ளடக்கத்தைத் தனிப்பயனாக்கவும் நாங்கள் குக்கீகளைப் பயன்படுத்துகிறோம். இந்தத் தளத்தைப் பயன்படுத்துவதன் மூலம், எங்கள் குக்கீகளைப் பயன்படுத்துவதை ஒப்புக்கொள்கிறீர்கள். தனியுரிமைக் கொள்கை
நிராகரிக்கவும் ஏற்றுக்கொள்